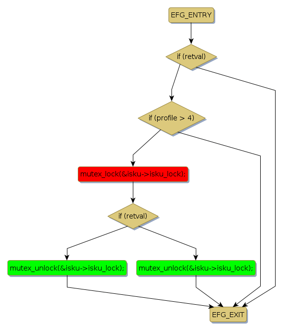
Instance Verification Kit (IVK)
mutex lock @ [2431+29+/linux-3.19-rc1/drivers/hid/hid-roccat-isku.c]
Instance Signature: isku_lock
|
The Matching Pair Graph:
|
|
Function Name
|
Control Flow Graph (CFG)
|
Events Flow Graph (EFG)
|
Source Correspondence
|
|
isku_sysfs_set_actual_profile
|
|
|
[1941+29+/linux-3.19-rc1/drivers/hid/hid-roccat-isku.c]
|